您的瀏覽器不支援JavaScript功能,若部份網頁功能無法正常使用時,請開啟瀏覽器JavaScript狀態
友善列印 :
請利用鍵盤按住Ctrl + P開啟列印功能
字級設定 :
IE6請利用鍵盤按住ALT鍵 + V → X → (G)最大(L)較大(M)中(S)較小(A)小,來選擇適合您的文字大小,
而IE7或Firefox瀏覽器則可利用鍵盤 Ctrl + (+)放大 (-)縮小來改變字型大小。
跳到主要內容區塊 Go To Center block

院會議案

:::
加強犯罪被害人保護方案檢討與策進

日期:108-01-03
資料來源:外交國防法務處

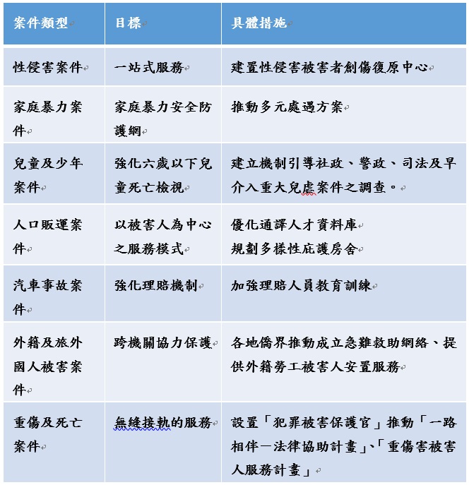
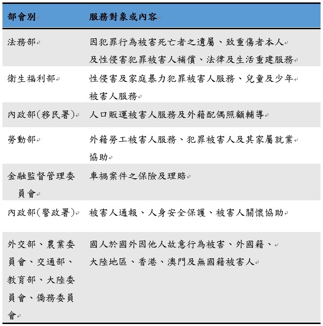
行政院於87年10月15日核定「加強犯罪被害人保護方案」,迄今歷經四次修正,為因應犯罪被害人保護法(以下簡稱本法)修正,保護對象逐漸擴大,兼為落實106年司法改革國是會議有關犯罪被害人保護議題相關決議,爰修正本方案,以符業務推動所需。本次修正係依犯罪案件發生後之歷程,及被害人需求架構方案,以讓被害人獲得充足保護資訊,並有效執行即時協助、人身安全與隱私保護及支持性服務,在訴訟程序中提供保護與法律協助,推廣修復式正義,強化人員教育訓練,並對特殊案件提供特別保護或措施,健全犯罪被害人保護制度,強化被害人保護措施為目標。報告中並以八仙粉塵爆燃案為例,說明機關與團體協力被害人保護之重要性。
回頂端