跳到主要內容區塊 Go To Center block
跳到主要內容區塊
選單按鈕
全站搜尋
關於我們
成立背景
任務
功能與願景
組織功能運作圖
推動成果(摘要)
食品安全會報
政策辦理現況
五環2.0食安政策
食安五環(105-112年)
學校午餐採用國產可溯源在地食材政策
聯合稽查
臺灣茶新里程碑-科學區分臺灣茶與境外茶
食品雲
獎勵地方政府強化食品安全
活動專區
食添安心購
食安共識營
研討會/會議/工作坊
食安影音圖書站
6月7日世界食品安全日
闢謠及檢驗專區
闢謠專區
食品稽查檢驗專區
農業檢驗資訊專區
食安風險溝通區
重要政策
多媒體影音連結區
文宣品及宣導手冊下載區
食品安全知識及教育網站連結
網站導覽
行政院
聯絡我們
首頁
關於我們
推動成果(摘要)
:::
推動成果(摘要)
Facebook分享
line分享
X分享
列印本頁
資料來源:食品安全辦公室
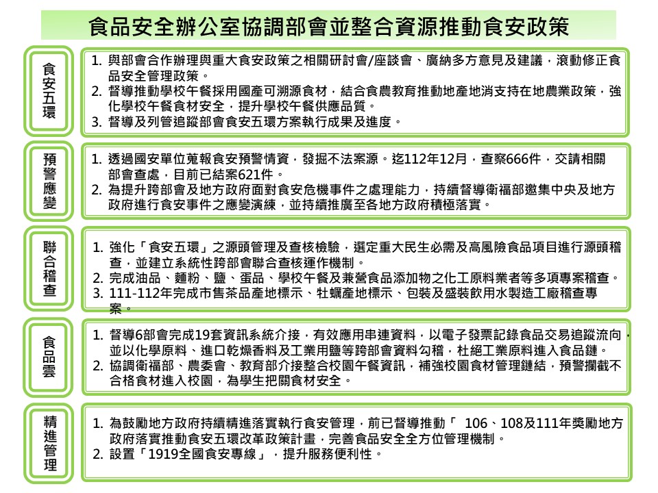
推動成果(摘要)
相關圖片
:::
關於我們
成立背景
任務
功能與願景
組織功能運作圖
推動成果(摘要)
食品安全會報
政策辦理現況
五環2.0食安政策
食安五環(105-112年)
學校午餐採用3章1Q政策
聯合稽查
食品雲
獎勵地方政府強化食品安全
食品知識家
近日重大食品資訊
食安報馬仔
食品廣播站
農漁畜產品廣播站
活動專區
食安共識營
研討會/會議/工作坊
食安影音圖書站
6月7日世界食品安全日
闢謠及檢驗專區
闢謠專區
食品稽查檢驗專區
農業檢驗資訊專區
食安風險溝通區
重要政策
多媒體影音連結區
文宣品及宣導手冊下載區
食品安全知識及教育網站連結
相關連結
機關連結
消費者服務連結
©
隱私權及網站安全政策
/
聯絡我們
/
政府網站資料開放宣告
回頂端